Produk
Teknologi MBR adalah inovasi besar untuk fasilitas dengan ruang terbatas. Dengan menggabungkan degradasi biologis dengan filtrasi membran, kami menghilangkan kebutuhan akan tangki sedimentasi sekunder besar. Peralatan
● Perangkat terintegrasi membran bioreaktor MBR adalah teknologi pengolahan air baru yang secara organik menggabungkan teknologi pemisahan membran dan bioteknologi.
Deskripsi Produk
Deskripsi Produk
Perangkat Terpadu Membran Bioreaktor MBR memisahkan padat-cair secara efisien, yang jauh lebih baik dibandingkan tangki sedimentasi tradisional. kualitas airnya baik. padatan tersuspensi dalam air buangan mendekati nol, dapat langsung digunakan kembali, mewujudkan daur ulang air limbah. Fungsi intercept yang efisien dari membran, mikroba sepenuhnya terperangkap dalam reaktor biologis dengan waktu retensi hidraulik (HRT) dan umur lumpur (SRT) untuk pemisahan lengkap. kontrol operasi yang fleksibel dan stabil Karena MBR menggantikan tangki aerasi dan tangki sedimentasi sekunder dalam pengolahan limbah tradisional. dan menggantikan semua fasilitas proses pengolahan tersier. sehingga dapat secara besar mengurangi luas area. menghemat investasi konstruksi. Nitrifikasi menguntungkan untuk intercepting bakteri nitrifikasi dan reproduksi. sistem dengan efisiensi tinggi Melalui perubahan mode operasi mungkin juga harus menghilangkan fungsi penghilangan amonia dan fosfor. Karena umur lumpur dapat sangat panjang, sehingga sangat meningkatkan efisiensi degradasi bahan organik refractory. Reaktor dengan beban volume tinggi dan beban lumpur rendah. umur lumpur yang panjang. produksi lumpur berlebih sangat rendah, karena umur lumpur dapat tak terbatas. yang dapat mewujudkan nol limbah lumpur. Implementasi sistem dengan kontrol PLC. operasi dan pengelolaan yang nyaman.
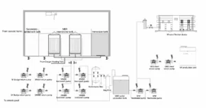
Diagram Struktur

Parameter Produk
Parameter Perangkat Terpadu Membran Bioreaktor MBR / Komponen inti
| No. Seri. | Nama | Parameter Teknis | Jumlah | Bahan / Merek |
| 1 | Gril kasar | 500×500mm, B=10mm | 2pcs | kostum |
| 2 | Switch level cairan | 0-3m | 2pcs | kostum |
| 3 | Pompa angkat | QW5-10-0.75 | 1psc | kostum |
| 4 | Pompa balik aliran | QW10-10-0.75 | 1pcs | kostum |
| 5 | Peralatan MBR | 12×2.5×2.5m, 6mm | 1set | kostum |
| 6 | membran tirai | 100-100 | 400㎡ | kostum |
| 7 | Kerangka membran | Dimensi eksternal adalah: | 2set | Baja tahan karat |
| 1500(L)× 700(W)× 1600(H) | ||||
| 8 | Kipas blower | Q=1.66m3/menit; | 2pcs | kostum |
| Tekanan outlet: 3000mmAq | kostum | |||
| Daya: P=3KW | kostum | |||
| 9 | Kabin kontrol otomatis | Manual/otomatis | 1set | kostum |
| 10 | Pompa produksi air | 5m³/j, 10m | 1pcs | kostum |
| 11 | Pompa backwash | 6m³/j, 20m | 1pcs | kostum |
| 12 | Pengukur tekanan | -0,15MPa | 1pcs | kostum |
| 13 | Flow meter rotor | 0-10m³ | 1psc | kostum |
| 14 | Alat dosis | 500L | 1set | kostum |
| 15 | Alat dosis hipoklorit natrium | 100g | 1pcs | kostum |
Keunggulan Peralatan
▪Memiliki tingkat penghilangan polutan yang tinggi, ketahanan yang kuat terhadap perluasan lumpur, kualitas air limbah yang stabil dan andal, serta tidak ada padatan tersuspensi dalam air limbah.
▪Reaktor bioreaktor membran mewujudkan kontrol terpisah terhadap umur lumpur reaktor SRT dan waktu retensi hidrolik HRT, sehingga desain dan operasinya sangat disederhanakan.
▪Intersepsi mekanis dari membran menghindari kehilangan mikroorganisme, dan dapat mempertahankan konsentrasi lumpur tinggi dalam reaktor bioreaktor, sehingga meningkatkan beban volume, mengurangi beban lumpur, dan memiliki ketahanan benturan yang sangat kuat.
▪Karena efek intersepsi dari membran, SRT diperpanjang, menciptakan mikroorganisme yang kondusif untuk proliferasi lambat. Misalnya, lingkungan tempat bakteri nitrifikasi tumbuh dapat meningkatkan kapasitas nitrifikasi sistem, dan sekaligus mendukung peningkatan efisiensi pengolahan bahan organik makromolekul yang sulit diurai dan mendorong dekomposisinya secara lengkap.
▪Lumpur aktif dalam tangki aerasi MBR tidak akan hilang bersama air limbah. Selama operasi, lumpur aktif akan berubah karena perubahan konsentrasi bahan organik masuk dan mencapai keseimbangan dinamis, sehingga membuat air limbah sistem stabil dan tahan benturan. Karakteristik beban.
▪Sirkulasi hidrolik besar menyebabkan pencampuran limbah yang merata, sehingga lumpur aktif tersebar dengan baik dan meningkatkan luas permukaan spesifik lumpur aktif. Tingkat dispersi lumpur aktif yang tinggi dalam sistem MBR adalah alasan lain untuk meningkatkan efektivitas pengolahan air. Ini sulit dibandingkan dengan mikel bakteri yang lebih besar yang terbentuk oleh teknologi pengolahan air biokimia biasa.
▪Reaktor bioreaktor membran mudah diintegrasikan, mudah mewujudkan kontrol otomatis, dan nyaman untuk dioperasikan serta dikelola.
▪Proses MBR menghilangkan tangki sedimentasi sekunder dan mengurangi ruang lantai.
Industri yang berlaku
▪Pengolahan limbah air industri
▪Pengolahan limbah domestik pedesaan
▪Pengolahan limbah air kota
▪Pengolahan limbah air industri Makanan dan Minuman
▪Pengolahan limbah air di rumah sakit, sekolah, dan tempat umum lainnya
Singkatnya, peralatan pengolahan limbah air terintegrasi mbr memiliki keunggulan efisiensi pengolahan tinggi, jejak kecil, dan tingkat otomatisasi yang tinggi. Dapat digunakan di berbagai lokasi pengolahan limbah air, memberikan jaminan kuat untuk pemanfaatan sumber daya air yang efisien dan perlindungan lingkungan.
Produk Reated
Produk terkait
Kami Ingin Mendengar Dari Anda
Siap memulai proyek Anda?
Hubungi kami melalui :
- Email: Celine@wxwatertech.com
- Telepon/WhatsApp: +86 13961543024
- Gedung 29, Liandong U Valley, Subdistrict Xinjie, Kota Yixing, Provinsi Jiangsu, Tiongkok






